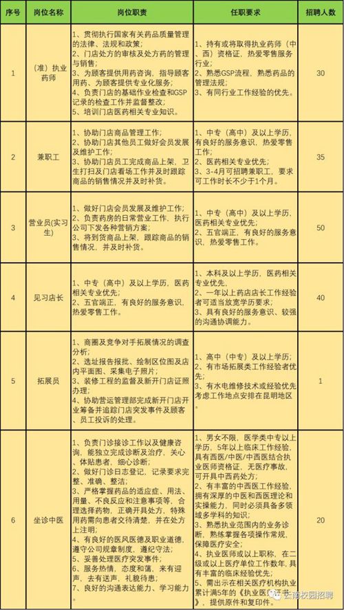
一心堂药业集团股份有限公司(以下简称“一心堂”)始于1981年,2001年创建“一心堂”零售药店连锁品牌,2014年,“一心堂”被国家工商管理局评为“中国驰名商标”,同年7月2日在深圳证券交易所挂牌上市,成为中国第一家在国内上市的药品零售连锁企业,经过39年艰苦创业,一心堂已发展成为以零售药店连锁经营为核心产业,集中药材种植、加工,中、西成药研发、生产、批发以及医疗健康产业为一体的大型股份制医药企业集团。截至2019年9月30日,一心堂在云南、广西、四川、贵州、山西、重庆、上海、天津、海南、河南10个省、市,共拥有6,216家直营连锁药店,直营门店数量连续5年位居全国首位;2018年一心堂喜获“中国药品零售企业创新力冠军”、“中国药品零售企业综合竞争力第1名”的金奖殊荣。

薪酬待遇:
1、薪资待遇丰厚,具体面议;
2、完善的晋升渠道;
3、工作地点:云南省内一心堂门店,可就近安排;
补充说明:推荐(准)执业药师到门店工作可获得3000元现金奖励;
推荐有店长经验(准)执业药师到店工作可获得5000元现金奖励。
考试成绩查询已通过的准执业药师,可先到店适应门店工作,待拿到证后轻松上手药师工作!

薪酬待遇:
1、月薪3000元起,购买五险一金;
2、包早、中餐,公司提供交通车、员工宿舍,出差补贴;
3、双休,享受带薪年假、婚假等;
4、完善的晋升渠道;
5、上班地点:呈贡(昆明经济技术开发区景明北路鸿翔路1号)。
如有意向者可拨打电话咨询或投递简历:
欢迎各位踊跃报名,我们期待您的加入!
联系人:宋女士、李女士
↑ 上一篇:前海人寿广州总医院举办云南经济管理学院专场招聘会
↓ 下一篇:云南省景东青仁精神病医院招聘

版权所有 © 云南经济管理学院-医学院 滇ICP备05007082号
Copyright 云南经济管理学院-医学院