经管院首页  |   招生咨询:0871-68314770

提升企业价值  成就财务梦想

College of Finance and Economics

当前位置:财经商贸学院  >>  教与学  >>  实验实训  >>  浏览文章

喜报!财经商贸学院在全国商科教育实践教学大赛及商科科研课题大赛中斩获多个奖项

2025年10月18日    财会金融学院    0

喜报!财经商贸学院在全国商科教育实践教学大赛及商科科研课题大赛中斩获多个奖项 第 1 张

近日,由中国国际贸易促进委员会商业行业委员会、中国国际商会商业行业商会联合主办的第十七届全国商科教育实践教学大赛及全国商科科研课题大赛圆满落幕。云南经济管理学院财经商贸学院在本届大赛中再创佳绩,共获得各类奖项17项,学校荣获“最佳院校组织奖”。


喜报!财经商贸学院在全国商科教育实践教学大赛及商科科研课题大赛中斩获多个奖项 第 2 张

在实践教学大赛中,学院教师表现突出,共获全国一等奖1项、二等奖4项、三等奖1项,涵盖多媒体教学课件、实践教学方案设计、微课教学等多个赛项。获奖教师包括黄亚兰、余凤莲、熊卿、卓玥彤、张晓婷等。

喜报!财经商贸学院在全国商科教育实践教学大赛及商科科研课题大赛中斩获多个奖项 第 3 张

喜报!财经商贸学院在全国商科教育实践教学大赛及商科科研课题大赛中斩获多个奖项 第 4 张

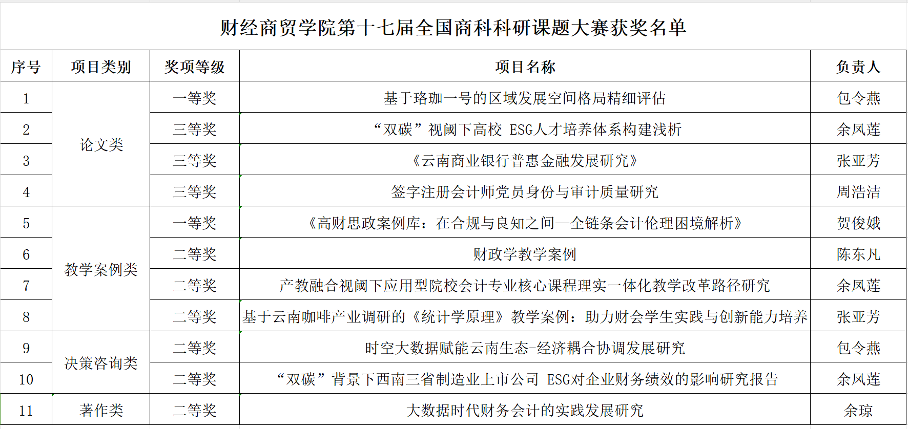
在科研课题大赛中,教师成果丰硕,共获论文类一等奖1项、三等奖3项,教学案例类一等奖1项、二等奖3项,决策咨询类二等奖2项,著作类二等奖1项。获奖教师包括余凤莲、张亚芳、周浩洁、余琼、贺俊娥等。

喜报!财经商贸学院在全国商科教育实践教学大赛及商科科研课题大赛中斩获多个奖项 第 5 张

全国商科教育实践教学大赛及全国商科科研课题大赛是被纳入全国高等教育学会发布的“全国普通高校教师教学发展指数”的竞赛项目,今年是财经商贸学院第二次组织教师参加该项赛事。本次参赛获奖涵盖多个赛项和类别,全面体现了学院在商科教育改革、教学资源建设、科研反哺教学等方面取得的显著进展。获奖成果不仅验证了学院教学科研工作的科学性与前瞻性,也展现了教师团队扎实的专业能力和持续的创新精神。

 学院将持续以高水平竞赛为牵引,推进“以赛促教、以研促学”,进一步推动教育教学改革与科研创新深度融合,为培养适应新时代要求的高素质商科人才不断夯实基础。



版权所有 © 云南经济管理学院-财经商贸学院    滇ICP备05007082号    

Copyright  云南经济管理学院-财经商贸学院